索 引 號:000000-02-2020-114927 分 類:1
發布日期:2020年03月18日
名 稱:退役軍人事務部等20部門關于加強軍人軍屬、退役軍人和其他優撫對象優待工作的意見
文 號:退役軍人部發﹝2020﹞1號 主 題 詞:
各省、自治區、直轄市黨委宣傳部,人民政府發展改革委、教育廳(教委)、公安廳(局)、民政廳(局)、司法廳(局)、財政廳(局)、住房和城鄉建設廳(委)、交通運輸廳(局、委)、文化和旅游廳(局)、衛生健康委、退役軍人事務廳(局)、各銀保監局、信訪局(辦)、林業和草原主管部門,民航各地區管理局、各運輸航空公司、各機場公司,新疆生產建設兵團黨委宣傳部、發展改革委、教育局、公安局、民政局、司法局、財政局、住房和城鄉建設局、交通局、文化體育廣電和旅游局、衛生健康委、退役軍人事務局、信訪局、林業和草原局,各戰區、各軍兵種、軍委機關各部門、軍事科學院、國防大學、國防科技大學、武警部隊政治工作部(局、處)、后勤保障部門,各鐵路局集團公司:
軍人軍屬、退役軍人和其他優撫對象(以下簡稱優撫對象)為國防和軍隊建設作出了重要貢獻,應當得到國家和社會的優待。為認真貫徹落實習近平總書記關于退役軍人工作重要論述精神,扎實做好優待工作,努力讓優撫對象受到全社會尊重,讓軍人成為全社會尊崇的職業,現提出如下意見。
一、把握總體要求
(一)指導思想
以習近平新時代中國特色社會主義思想為指導,全面貫徹落實黨的十九大精神,適應國家經濟社會發展、國防和軍隊建設的新形勢,順應廣大優撫對象對美好生活的新期待,堅持國家和社會相結合的工作方針,秉持體現尊崇、體現激勵的政策導向,因地制宜,盡力而為、量力而行,逐步建立健全優待政策體系,營造愛國擁軍、尊重優撫對象濃厚社會氛圍,增強優撫對象的榮譽感、獲得感。
?。ǘ┗驹瓌t
堅持現役與退役銜接。在加強軍人軍屬優待的基礎上,進一步建立完善退役軍人和其他優撫對象優待政策制度,更好地體現國家和社會對國防貢獻的褒揚。
堅持優待與貢獻匹配。綜合考慮優撫對象為國防和軍隊建設所作貢獻,給予相應優待,樹立貢獻越大優待越多的鮮明導向,促進優待工作更加科學規范。
堅持關愛與管理結合。根據優撫對象的現實表現,給予必要的獎懲,引導優撫對象珍惜榮譽,自覺做愛國奉獻、遵紀守法、誠信明理的公民。
堅持當前與長遠統籌。立足當前國家經濟社會發展實際,建立基本優待目錄清單,逐步拓展優待領域,豐富優待內容;注重長遠可持續發展,統籌規劃優待政策制度,不斷完善優待工作體系。
二、規范優待內容
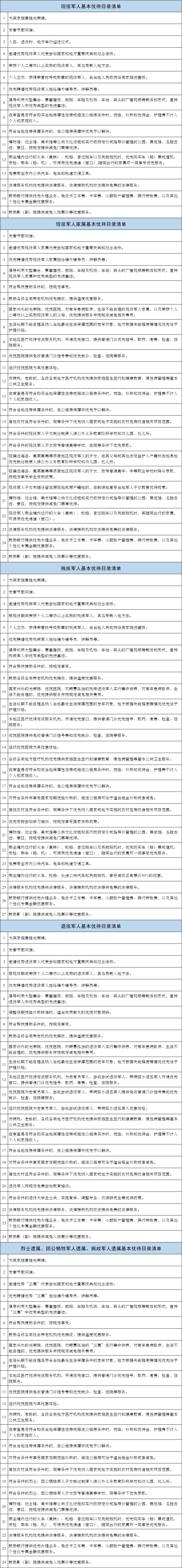
(三)在榮譽激勵方面,著眼建立健全優撫對象榮譽體系,進一步強化精神褒揚和榮譽激勵。為烈屬、軍屬和退役軍人等家庭懸掛光榮牌,為優撫對象家庭發春節慰問信,為入伍、退役的軍人舉行迎送儀式。邀請優秀優撫對象代表參加國家和地方重要慶典和紀念活動。將服現役期間榮獲個人二等功以上獎勵的現役軍人、退役軍人名錄載入地方志。對個人立功、獲得榮譽稱號或勛章的現役軍人,由當地人民政府給其家庭送喜報。優先聘請優秀優撫對象擔任編外輔導員、講解員等,發揮其參與社會公益事業的優勢作用。倡導利用大型集會、賽事播報,航班、車船及機場、車站、碼頭的廣播視頻等載體和形式,宣傳優撫對象中優秀典型的先進事跡,不斷擴大榮譽優待的范圍和影響。
(四)在生活方面,不斷完善優撫對象撫恤、補助、援助等政策制度,健全撫恤補助標準動態調整機制,保障享受國家定期撫恤補助優撫對象的撫恤優待與國家經濟社會發展相適應。調整定期撫恤補助標準時,適當向貢獻大的優撫對象傾斜。各地要及時建檔立卡,對因生活發生重大變故遇到突發性、臨時性特殊困難的優撫對象,在享受社會保障待遇后仍有困難的,按照規定給予必要的幫扶援助。逐步完善現役軍人配偶隨軍就業創業政策,以及隨軍未就業期間基本生活補貼等制度,激勵現役軍人安心服役、奉獻國防。
?。ㄎ澹┰陴B老方面,國家興辦的光榮院、優撫醫院,對鰥寡孤獨的優撫對象實行集中供養,對常年患病臥床、生活不能自理的優撫對象以及榮獲個人二等功以上獎勵現役軍人的父母,優先提供服務并按規定減免相關費用。對生活長期不能自理且納入當地最低生活保障范圍的老年優撫對象,各地應根據其失能程度等情況優先給予護理補貼。積極推動與老年人日常生活密切相關的服務行業為老年優撫對象提供優先、優惠服務。鼓勵各級各類養老機構優先接收優撫對象,提供適度的優惠服務。
?。┰卺t療方面,各地按照保證質量、方便就醫的原則,明確本地區醫療優待定點服務機構,為殘疾軍人,烈屬、因公犧牲軍人遺屬、病故軍人遺屬(以下簡稱“三屬”),現役軍人家屬、老復員軍人、參戰參試退役軍人、帶病回鄉退伍軍人開通優先窗口,提供普通門診優先掛號、取藥、繳費、檢查、住院服務。各級各類地方醫療機構優先為傷病殘、老齡優撫對象提供家庭醫生簽約和健康教育、慢性病管理等基本公共衛生服務。組織優撫醫院為殘疾軍人、“三屬”、現役軍人家屬、老復員軍人、參戰參試退役軍人、帶病回鄉退伍軍人優惠體檢,提供免收普通門診掛號費和優先就診、檢查、住院等服務。
(七)在住房方面,適應國家住房保障制度改革發展要求,逐步完善優撫對象住房優待辦法,改善優撫對象基本住房條件。在審查優撫對象是否符合購買當地保障性住房或租住公共租賃住房條件時,撫恤、補助和優待金、護理費不計入個人和家庭收入。符合當地住房保障條件的優撫對象,在公租房保障中優先予以解決。對符合條件并享受國家定期撫恤補助的優撫對象租住公租房,可給予適當租金補助或者減免。對居住農村的符合條件的優撫對象,同等條件下優先納入國家或地方實施的農村危房改造相關項目范圍。
?。ò耍┰诮逃矫妫J真落實現有政策,不斷豐富優待內容。符合條件的現役軍人、烈士和因公犧牲軍人子女就近就便入讀公辦義務教育階段學校和幼兒園、托兒所;報考普通高等學校,在同等條件下優先錄取。切實保障駐偏遠海島、高原高寒等艱苦地區現役軍人的子女,在其父母或其他法定監護人戶籍所在地易地優先就近就便入讀公辦義務教育階段學校和幼兒園、托兒所,報考普通高中、中等職業學校時降分錄取,按規定享受學生資助政策?,F役軍人子女未隨遷留在原駐地或原戶籍地的,在就讀地享受當地軍人子女教育優待政策。優先安排殘疾軍人參加學習培訓,按規定享受國家資助政策。退役軍人按規定免費參加教育培訓。實施對符合條件的退役大學生士兵復學、調整專業、攻讀研究生等優待政策。加大教育支持力度,通過單列計劃、單獨招生以及學費和助學金資助等措施,為退役軍人接受高等教育提供更多機會,幫助退役軍人改善知識結構,提升就業競爭力。
(九)在文化交通方面,博物館、紀念館、美術館等公共文化設施和實行政府定價或指導價管理的公園、展覽館、名勝古跡、景區,對現役軍人、殘疾軍人、“三屬”、現役軍人家屬按規定提供減免門票等優待?,F役軍人、殘疾軍人、“三屬”乘坐境內運行的火車(高鐵)、輪船、客運班車以及民航班機時,享受優先購買車(船)票或值機、安檢、乘車(船、機),可使用優先通道(窗口),隨同出行的家屬可一同享受優先服務?,F役軍人、殘疾軍人免費乘坐市內公共汽車、電車和軌道交通工具;殘疾軍人乘坐境內運行的火車、輪船、長途公共汽車和民航班機享受減收正常票價50%的優惠。
?。ㄊ┰谄渌鐣灤矫?,廣泛動員社會力量參與優待工作,不斷創新社會優待方式和內容。倡導鼓勵志愿者參與面向優撫對象的志愿服務。法律服務機構優先提供法律服務,法律援助機構依法提供免費的法律服務。鼓勵銀行為優撫對象提供優先辦理業務,免收卡工本費、卡年費、小額賬戶管理費、跨行轉賬費,以及其他個性化專屬金融優惠服務。各地影(?。┰涸诜庞常ㄑ莩觯┣傲x務播放愛國擁軍公益廣告或宣傳短視頻,鼓勵為優撫對象提供減免入場票價等優惠服務。
三、健全管理機制
?。ㄊ唬┙灤C制度。國家堅持統籌兼顧、穩步推進的原則,充分運用信息技術手段,逐步為退役軍人和“三屬”統一制作頒發優待證,作為享受相應優待的有效證件。殘疾軍人憑殘疾軍人證,軍隊離退休干部、退休士官憑離休干部榮譽證、軍官退休證、文職干部退休證、退休士官證,現役軍人憑軍(警)官證、士官證、義務兵證、學員證等有效證件享受相應優待,現役軍人家屬憑部隊制發的相關證件享受相應優待。退役軍人事務部制定優待證管理辦法,規范優待項目、優待期限,建立發放、變更、信息查驗、收回、廢止等制度。
(十二)明確優待目錄。立足當前、著眼長遠,在建立完善優待政策制度、逐步健全優待工作體系的同時,依據國家有關法規政策規定,明確當前一個時期需要落地見效的基本優待目錄清單。隨著國家經濟社會發展、國防和軍隊建設需要以及優待工作不斷創新,退役軍人事務部負責會同軍地有關部門,適時調整更新優待目錄,充實完善優待項目,及時向社會發布,組織抓好落實。
(十三)完善獎懲措施。建立健全獎懲結合、公平規范、能進能出的優待動態管理機制,激勵優撫對象發揚傳統、珍惜榮譽、保持良好形象。對積極投身地方經濟社會發展、國防和軍隊建設,作出新的突出貢獻受到表彰的優撫對象,應給予表彰和獎勵。對依法被刑事處罰或受到治安管理處罰、影響惡劣的,違反《信訪條例》有關規定,挑頭集訪、鬧訪被勸阻、批評、教育仍不改正的,現役軍人被除名、開除軍籍的,取消其享受優待資格,已頒發優待證的由當地縣級人民政府退役軍人事務主管部門負責收回。受到治安管理處罰,挑頭集訪、鬧訪被取消優待資格后能夠主動改正錯誤、積極消除負面影響的,經當地縣級人民政府退役軍人事務主管部門審核同意,可以恢復優待資格。
四、加強組織領導
?。ㄊ模簩嵐ぷ髫熑?。做好優待工作是黨、國家、軍隊和全社會的共同責任。軍地有關部門要切實提高政治站位,加強組織領導,建立聯動機制,明確責任分工,充分調動社會力量參與,形成統籌推進、分工負責、齊抓共建的良好工作格局。各地要列支相關經費,對優惠項目予以補貼。各級地方人民政府退役軍人事務主管部門要發揮組織和督導作用,及時制定實施方案和任務清單,健全監督檢查、跟蹤問效和通報具體辦法,推動優待工作落地見效。軍地各相關部門和單位要認真履行服務優撫對象、服務國防和軍隊建設的職責,主動擔當、積極作為,全力抓好本系統優待工作任務的有效落實。
(十五)嚴密組織實施。軍地各相關部門和單位要把優待政策落實情況納入年度工作績效考評范疇,作為參加雙擁模范城(縣)、模范單位和個人評選的重要條件,作為文明城市、文明單位評選和社會信用評價的重要依據。建立工作目標責任制,明確標準、細化舉措,制定路線圖、時間表,做到各項工作任務有部署、有督促、有總結。強化監督檢查和懲戒激勵措施,嚴格跟蹤問效和通報制度,及時總結推廣經驗,宣傳表彰先進單位和個人,對消極推諉、落實不力的要及時通報批評,情節嚴重的嚴肅問責。
?。ㄊ娀逃龑?。深入宣傳新時代國家優待政策和相關法律法規,引導優撫對象充分認識黨和政府的關心關愛,準確領會優待工作的原則、內容和要求,合理確立政策預期,依法按政策享受國家和社會優待。大力宣揚優秀優撫對象先進事跡,引導退役軍人保持發揚人民軍隊的優良傳統和作風,積極為改革發展和社會穩定作貢獻。加強愛國擁軍和國防教育,動員社會各界自覺擁軍優屬,營造愛國擁軍、心系國防濃厚氛圍,推動讓軍人成為全社會尊崇的職業。
軍人軍屬同時享受國家和軍隊規定的其他優待。
院士和專業技術三級以上,以及相當職級現役干部轉改的文職人員,按照本意見有關現役軍人的優待規定執行;其他文職人員參照現役軍人享受本意見有關優待,具體辦法另行制定。
退役軍人事務部負責本意見的解釋工作。
省級人民政府退役軍人事務主管部門要會同軍地有關部門根據本意見,結合實際適時研究制定具體實施辦法和優待目錄清單。
附件:軍人軍屬、退役軍人和其他優撫對象基本優待目錄清單
退役軍人事務部 中共中央宣傳部
國家發展和改革委員會 教育部
公安部 民政部
司法部 財政部
住房和城鄉建設部 交通運輸部
文化和旅游部 國家衛生健康委員會
中國銀行保險監督管理委員會 國家信訪局
國家林業和草原局 中國民用航空局
中央軍委政治工作部 中央軍委后勤保障部
中央軍委國防動員部 中國國家鐵路集團有限公司
附件
軍人軍屬、退役軍人和其他優撫對象基本優待目錄清單

轉載來源:退役軍人事務部
轉載時間:2020-03-18
轉載地址:http://www.mva.gov.cn/gongkai/zfxxgkpt/zhengce/gfxwj/202209/t20220902_65202.html