Foreign Trade Operators Registration
Service Counter processing procedure for registration of foreign trade operators:

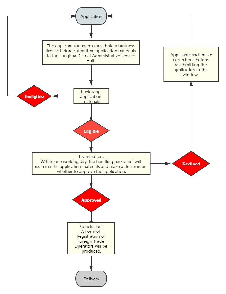
1. Application
The applicant (or agent) must hold a business license before submitting application materials to the Longhua District Administrative Service Hall.
2. Acceptance
The handling personnel will verify application materials and make an immediate decision regarding acceptance of the application.
If the applicant is eligible to apply, and the application materials are complete, compliant with the relevant formal requirements and in line with statutory forms, the application will be accepted and a receipt will be issued.
If the applicant is not eligible to apply, or the application materials are not complete or are not in line with statutory forms, the application will not be accepted, and a notice of rejection will be issued.
If the application materials do not conform with the requirements of acceptance but can be immediately corrected, the handling personnel will return the application materials to the applicant. Applicants shall make the corrections and resubmit the application to the handling personnel.
3. Examination
Within one working day, the handling personnel will examine the application materials and make a decision on whether to approve the application.
4. Approval
On the same day that the materials are submitted, if the application materials are filled out correctly and conform with the requirements, the handling personnel will make a decision of approval. If the application materials are not filled out properly or do not conform with the requirements, the handling personnel will return the application materials to the applicant. Applicants shall make corrections before resubmitting the application to the window. If the modified application materials still do not conform with the requirements, the handling personnel will make a decision of disapproval and the modified application materials will be rejected online.
5. Conclusion
After an administrative decision of approval is made, a Form of Registration of Foreign Trade Operators will be produced.
6.Delivery
On the same day that the application is approved, the applicant can claim with all required materials the Form of Registration of Foreign Trade Operators from the administrative service hall of Longhua district.
If delivery by express was selected at the time of application, the staff will mail all required materials and the Form of Registration of Foreign Trade Operators to the address provided by the applicant.
Online processing procedure for registration of foreign trade operators:

1. Application
The applicant (or agent) shall make an application on the website of Guangdong Government Services (http://www.gdzwfw.gov.cn/portal/index?region=440308) or on the online business service platform of the Ministry of Commerce .
2. Acceptance
The system will automatically check the information filled in. If the information filled in does not conform with the requirements, the system will display an error message to inform the applicant to reenter the information.
If the information filled in conforms with the requirements, the system will display a notice of success. The applicant (or agent) can print the application form and submit it by clicking the “registration number.”
3. Examination
Upon acceptance, within one working day the handling personnel will examine the online application materials and make a decision of whether to approve the application.
4. Approval
On the same day the application is submitted, if the application materials are filled out correctly and conform with the requirements, the handling personnel will immediately make a decision of approval. If the application materials are not filled out properly or do not conform with the requirements, the handling personnel will return the application materials to the applicant. The applicant shall make corrections before resubmitting the application to the window. If the modified application materials still do not conform with the requirements, the handling personnel will make a decision of disapproval and the modified application materials will be rejected online.
5. Conclusion
After an administrative decision of approval is made, a Form of Registration of Foreign Trade Operators will be produced.
6. Delivery
On the same day that the application is approved, the applicant can claim with all required materials the Form of Registration of Foreign Trade Operators from the administrative service hall of Longhua District.
If delivery by express was selected at the time of application, the staff will mail the Form of Registration of Foreign Trade Operators to the address provided by the applicant
Comprehensive Service Counter of Longhua District Administrative Service Hall
Add: Comprehensive Service Counter, 1/F, Tower A, Guohong Building, 2281 Longhua Boulevard, Longhua District, Shenzhen
Tel: 0755-23332000
E-mail: xzfwdt@szlhq.gov.cn
Office hours: 9 a.m.-12 p.m., 2-6 p.m., Monday to Friday (except statutory holidays)
Buses: B603, B916, M202, M212, M228, M264, M287, M302, M337, M339, M401, M450, M464, M504, M510, M517, M534, Peak-time Bus 80, Shenguan Bus 1, Longhua District Administrative Service Hall Stop (龍華區辦事大廳站)
Metro: Line 4, Qinghu Station (清湖站), Exit A (After coming out from Exit A, please walk ahead about 600 meters, turn right at the second intersection, then walk about 300 meters)
Without written authorization from Longhua District People's Government,the content of the site shall not be republished or used in any form
Technical support hotline: 0755-23332038